资料
  • 资料
  • 文章
  • 视频
  • 论坛
搜索
首页 >> 调剂信息 >>法学 >>北京 >> 2026年 北京化工大学 法学/法律(非法学)招生调剂信息
详细内容

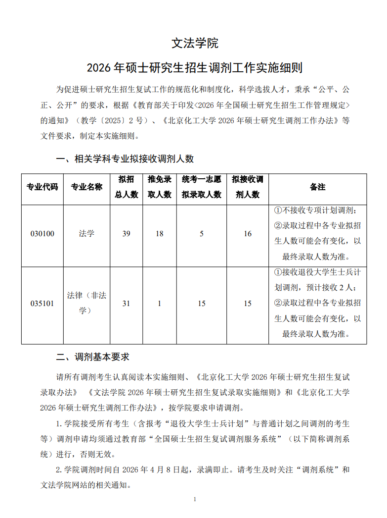
2026年 北京化工大学 法学/法律(非法学)招生调剂信息

时间:2026-04-03 12:00:48     【转载】   来自:关注公众号:51考研网

image.png

seo seo