资料
  • 资料
  • 文章
  • 视频
  • 论坛
搜索
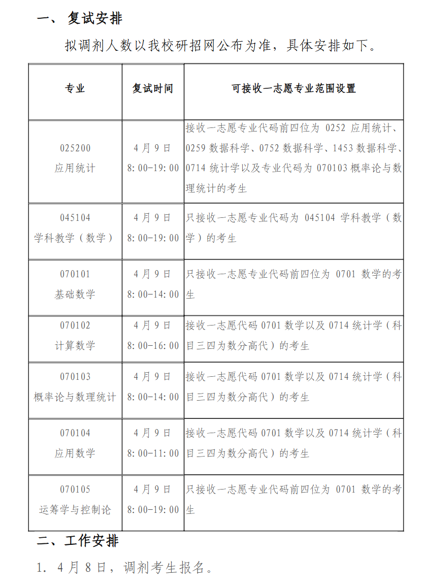
首页 >> 调剂信息 >>经济学 >>山东 >> 2026年 青岛大学数学与统计学院应用统计招生调剂信息
详细内容

2026年 青岛大学数学与统计学院应用统计招生调剂信息

时间:2026-03-31 15:30:59     【转载】   来自:关注公众号:51考研网

image.pngimage.png

seo seo