资料
  • 资料
  • 文章
  • 视频
  • 论坛
搜索
首页 >> 调剂信息 >>法学 >>北京 >> 2026年 北京工业大学社会学院社 会 工 作 ( 非 全 日 制招生调剂信息
详细内容

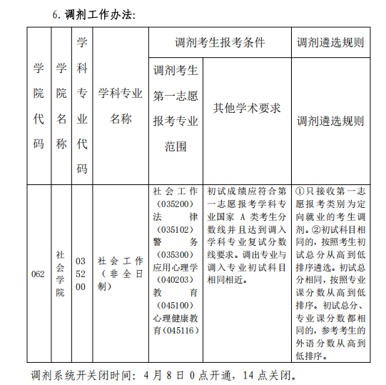
2026年 北京工业大学社会学院社 会 工 作 ( 非 全 日 制招生调剂信息

时间:2026-03-30 17:17:52     【转载】   来自:关注公众号:51考研网
seo seo