资料
  • 资料
  • 文章
  • 视频
  • 论坛
搜索
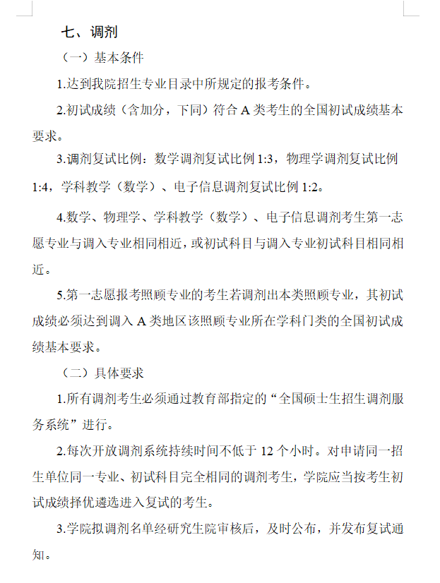
首页 >> 调剂信息 >>理学 >>浙江 >> (对比数据:数学、物理学 ) 绍兴文理学院数理信息学院一志愿上线人数不足
详细内容

(对比数据:数学、物理学 ) 绍兴文理学院数理信息学院一志愿上线人数不足

时间:2026-03-26 18:47:21     【转载】   来自:关注公众号:51考研网

image.pngimage.png

附件【数理信息学院2026年硕士研究生招生复试录取实施细则(1).docx

对比以上数据: 数学、物理学,一志愿上线人数不足

 结合自己的情况,积极准备,如需删除请联系电话18137782070
温馨提示:
推荐使用51考研网电脑站官网查看信息更方便 www.51kywang.com


seo seo