资料
  • 资料
  • 文章
  • 视频
  • 论坛
搜索
首页 >> 调剂信息 >>教育学 >>湖南 >> (对比数据: 学科教学(英语) ) 湖南第一师范学院外国语学院一志愿上线人数不足
详细内容

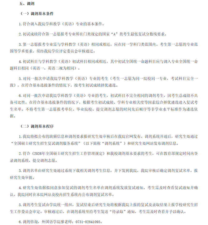
(对比数据: 学科教学(英语) ) 湖南第一师范学院外国语学院一志愿上线人数不足

时间:2026-03-25 10:40:49     【转载】   来自:关注公众号:51考研网

image.png

附件1:湖南第一师范学院外国语学院2026年学科教学(英语)硕士研究生复试名单.xlsx

原文链接:https://wgyxy.hnfnu.edu.cn/info/1353/16104.htm


对比以上数据:   学科教学(英语) ,一志愿上线人数不足

 结合自己的情况,积极准备,如需删除请联系电话18137782070
温馨提示:
推荐使用51考研网电脑站官网查看信息更方便 www.51kywang.com


seo seo