资料
  • 资料
  • 文章
  • 视频
  • 论坛
搜索
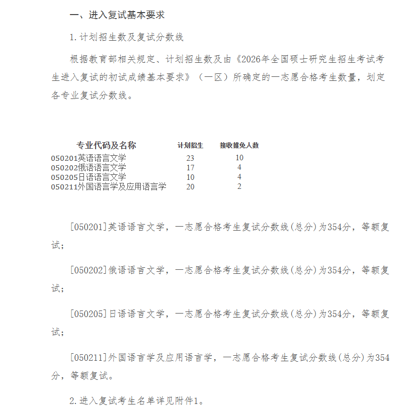
首页 >> 调剂信息 >>文学 >>辽宁 >> (对比数据:日语语言文学、外国语言学及应用语言学、英语语言文学 ) 辽宁大学外国语学院一志愿上线人数不足
详细内容

(对比数据:日语语言文学、外国语言学及应用语言学、英语语言文学 ) 辽宁大学外国语学院一志愿上线人数不足

时间:2026-03-25 10:39:07     【转载】   来自:关注公众号:51考研网

image.png

附件1:外国语学院进入复试考生名单-网站公布(第一批).xlsx

对比以上数据: 日语语言文学、外国语言学及应用语言学、英语语言文学,一志愿上线人数不足

 结合自己的情况,积极准备,如需删除请联系电话18137782070
温馨提示:
推荐使用51考研网电脑站官网查看信息更方便 www.51kywang.com


seo seo