资料
  • 资料
  • 文章
  • 视频
  • 论坛
搜索
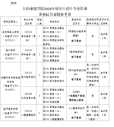
首页 >> 调剂信息 >>教育学 >>江西 >> (对比数据: 学科教学(思 政)、学科教学(数 学)、现代教育技术、心理健康教育、体育教学、社会体育指导) 上饶师范学院一志愿上线人数不足
详细内容

(对比数据: 学科教学(思 政)、学科教学(数 学)、现代教育技术、心理健康教育、体育教学、社会体育指导) 上饶师范学院一志愿上线人数不足

时间:2026-03-24 21:37:39     【转载】   来自:关注公众号:51考研网

image.png

image.png

image.png

对比以上数据: 学科教学(思 政)、学科教学(数 学)、现代教育技术、心理健康教育、体育教学、社会体育指导) ,一志愿上线人数不足

 结合自己的情况,积极准备,如需删除请联系电话18137782070
温馨提示:
推荐使用51考研网电脑站官网查看信息更方便 www.51kywang.com


seo seo