资料
  • 资料
  • 文章
  • 视频
  • 论坛
搜索
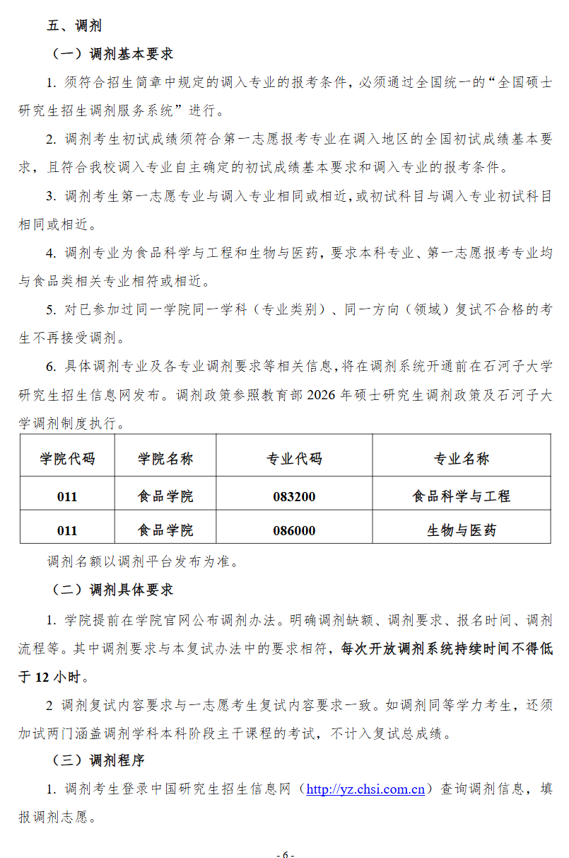
首页 >> 调剂信息 >>工学 >>新疆B区 >> (对比数据: 食品科学与工程 生物与医药 ) 石河子大学食品学院一志愿上线人数不足
详细内容

(对比数据: 食品科学与工程 生物与医药 ) 石河子大学食品学院一志愿上线人数不足

时间:2026-03-23 12:28:25     【转载】   来自:关注公众号:51考研网

image.pngimage.png

对比以上数据:  食品科学与工程 生物与医药,一志愿上线人数不足

 结合自己的情况,积极准备,如需删除请联系电话18137782070
温馨提示:
推荐使用51考研网电脑站官网查看信息更方便 www.51kywang.com


seo seo