资料
  • 资料
  • 文章
  • 视频
  • 论坛
搜索
首页 >> 复试调剂经验 >>不断更新中..... >> 关于复试线,这几条分数线必须要分清楚!
详细内容

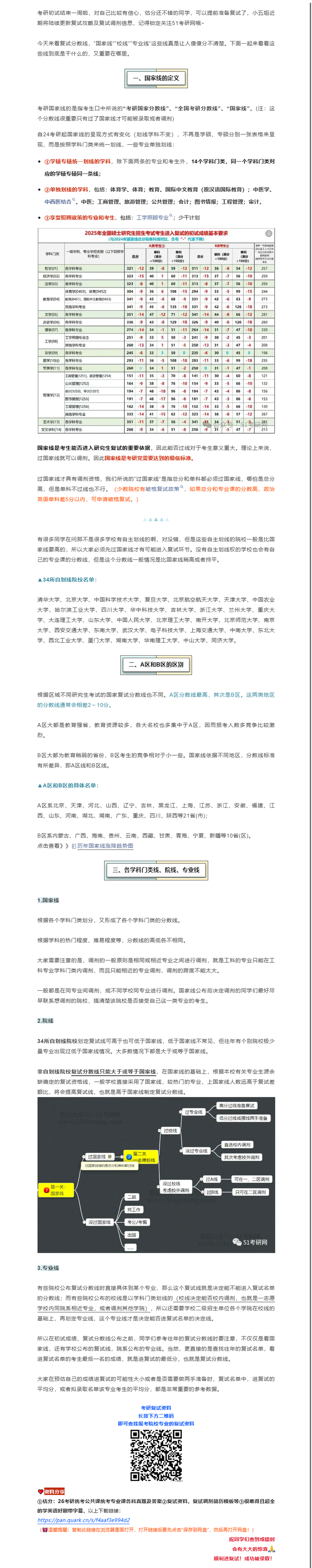
关于复试线,这几条分数线必须要分清楚!

时间:2025-12-28     【转载】   来自:关注公众号:51考研网

image.png

最新评论
请先登录才能进行回复登录
seo seo