资料
  • 资料
  • 文章
  • 视频
  • 论坛
搜索
首页 >> 推免夏令营 >>理工医农 >>夏令营 >> 2024年南京大学高端控制与智能运维研发中心大学生夏令营报名通知
详细内容

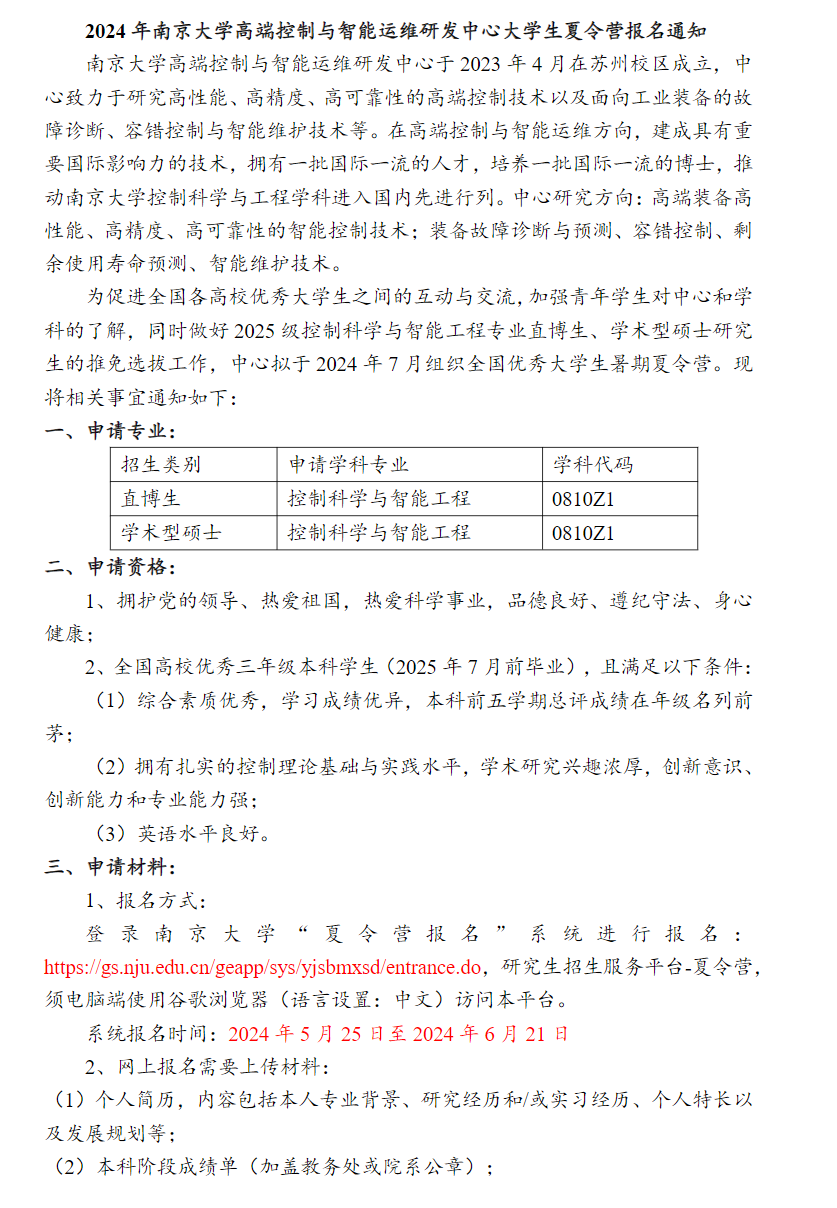
2024年南京大学高端控制与智能运维研发中心大学生夏令营报名通知

时间:2024-05-23     【转载】   来自:关注公众号:51考研网

image.pngimage.png

seo seo