|
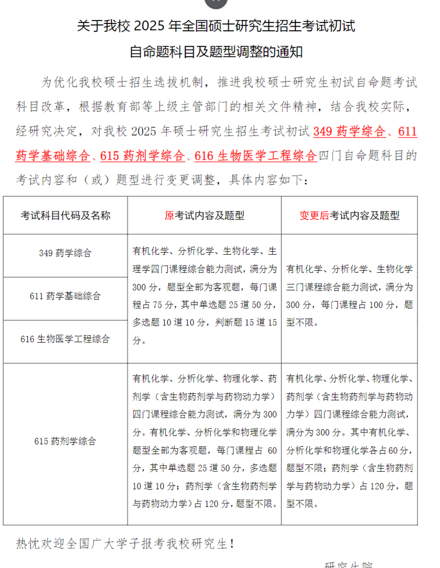
沈阳药科大学初试自命题科目及题型调整的通知时间:2024-04-16
关注公众号:51考研网,获取更多复试调剂资讯! 调剂信息来自各种渠道整理以及导师向我们提交的招生申请,没有辨别信息有效真实性,如果对本信息感兴趣,可到院校官网进行核实。同时提醒广大考生,在复试调剂阶段,难免有一些不法分子,抓住考研学子求学心切,假冒院校导师名义招生或者以其他名义告诉你能交钱走导师后门等骗人信息,骗钱事小,错过最佳复试调剂时间才更遗憾!在交流的过程中如有涉及金钱信息等,切勿相信,谨防上当受骗!如需删除此调剂信息,联系18137782070 |

